根据《江西省专利奖励办法》及其实施细则和《江西省市场监督管理局关于做好第五届江西省专利奖推荐工作的通知》要求,经形式审查、初评(包括专家网评和专家会评)、省专利奖评审委员会评审、省专利奖励工作部门联席会议审定,评选出第五届江西省专利奖拟授奖项目20项(其中,江西省专利奖10项、江西省专利转化运用奖10项)。
为切实体现公开、公平、公正原则,充分发扬民主,主动接受监督,现对上述拟授奖项目进行公示,公示期为5个工作日(2023年7月4日至7月10日)。
公示期间,对拟授奖项目如有异议的,请以电话、信函等形式向江西省专利奖励工作部门联席会议办公室反映。反映情况须客观真实,以单位名义反映情况的材料需加盖单位公章,以个人名义反映情况的材料应署实名和有效联系电话。
联系电话:江西省专利奖励工作部门联席会议办公室, 0791-86355637
通信地址:南昌市青山湖区京东大道1139号11楼1114室,邮编330027
附件:1.第五届江西省专利奖拟授奖项目名单
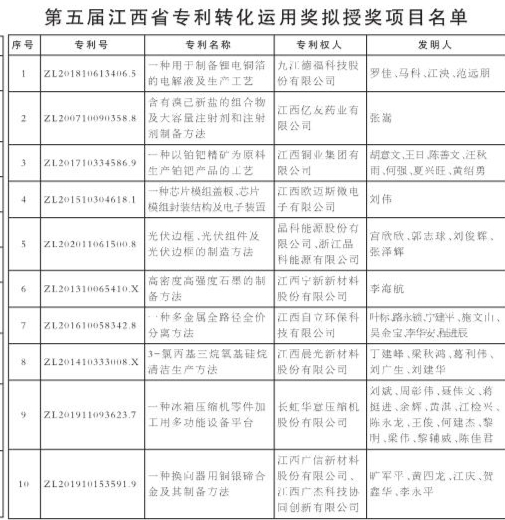
2.第五届江西省专利转化运用奖拟授奖项目名单
江西省专利奖励工作部门
联席会议办公室
2023年7月4日


