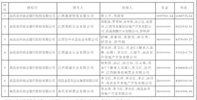
根据南昌农村商业银行股份有限公司与中国长城资产管理股份有限公司江西省分公司签署的《资产转让协议》,南昌农村商业银行股份有限公司将其对公告清单(见右表)所列借款人及其担保人享有的主债权及借款合同、担保合同、抵债协议、还款协议和其他相关协议项下的全部权利,依法转让给中国长城资产管理股份有限公司江西省分公司。南昌农村商业银行股份有限公司特公告通知各借款人、担保人以及借款人、担保人因各种原因发生更名、改制、歇业、吊销营业执照或丧失民事主体资格等情况的相关承债主体或清算主体。
中国长城资产管理股份有限公司江西省分公司作为上述债权的受让方,现公告要求公告清单中所列包括但不限于债务人、担保人及其清算义务人等其他相关当事人,从公告之日起立即向中国长城资产管理股份有限公司江西省分公司履行主债权合同及担保合同约定的还本付息义务或相应的担保责任(若借款人、担保人因各种原因发生更名、改制、歇业、吊销营业执照或丧失民事主体资格等情形,请相关承债主体、清算主体代为履行义务或承担清算责任)。
特此公告。
南昌农村商业银行股份有限公司
中国长城资产管理股份有限公司江西省分公司
2023年8月3日

