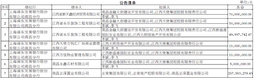
根据上海浦东发展银行股份有限公司南昌分行与中国东方资产管理股份有限公司江西省分公司于2025年12月19日签署的《不良资产转让协议》及其补充协议,上海浦东发展银行股份有限公司南昌分行(含各分支行)将其对公告清单所列债务人及其担保人享有的主债权及担保合同项下的全部权利依法转让给中国东方资产管理股份有限公司江西省分公司。上海浦东发展银行股份有限公司南昌分行与中国东方资产管理股份有限公司江西省分公司特联合公告通知各债务人及担保人。
中国东方资产管理股份有限公司江西省分公司作为上述债权的受让方,现公告要求公告清单中所列债务人及其担保人,从公告之日起立即向中国东方资产管理股份有限公司江西省分公司履行主债权合同及担保合同约定的还本付息义务或相应的担保责任。
联系人:李先生,联系电话:0791-87703127,住所地:江西省南昌市红谷中大道1402号浦发大厦13-14层。
特此公告。
上海浦东发展银行股份有限公司南昌分行
中国东方资产管理股份有限公司江西省分公司
2026年3月2日
注:1.本公告清单列示截至2025年11月10日的贷款本金金额,债务人和担保人应支付给中国东方资产管理股份有限公司江西省分公司的利息按借款合同、担保合同及中国人民银行的有关规定计算。2.若债务人、担保人因各种原因更名、改制、歇业、吊销营业执照或丧失民事主体资格的,请相关承债主体及/或主管部门代位履行义务或履行清算责任。3.清单中“担保人”包括保证人、抵押人。

